i mastered the claude code workflow

You π€ Claude Code
I Mastered the Claude Code Workflow
Disclaimer: This post was written entirely by a human. Its creator, Ashley, wrote it with the intention of providing actually useful knowledge and actionable purpose. If you came for AI generated slop, you wonβt find any here. This post is long but well worth your time if you're looking to upgrade your current Agentic Coding workflow with Claude.
TL;DR
Never exceed 60% context. Split work into 4 phases: Research β Plan β Implement β Validate. Clear context between each. Save everything to a sym-linked thoughts/ directory (use npx humanlayer thoughts init).
I highly recommend downloading humanlayer's .claude/commands and .claude/agents & taking some time to edit them to work with your codebase. Download them here!
Context heaven
Six months ago, my conversations with AI coding assistants looked something like this: I'd start working on a feature, load up a bunch of files, ask questions, get responses, make changes, hit errors, add more files for context, ask more questions. before I knew it, I was at 95% context capacity with half-implemented code and a dozen "final_implementation_final_feature.md" files.
Shifting my focus on context engineering changed that. (huge s/o to the humanlayer team, specifically Dex who explains this incredibly well, who I was heavily inspired by. I can now ship thousands of lines of code with way more confidence using a structured workflow that keeps my context clean, my plans solid, and my implementations a lot more predictable.

Context Engineering Is All You Need
It's really not about having more context, it's about having the right context at the right time.
The more you allocate into the context window, the worse the outcomes (both quality & unexpected behavior) and I've found this to be true regardless of which LLM you're using.

My personal rule: never let context exceed 60%. I'm always checking with /context during my sessions.
For reference, this is my context going into a new conversation

So, roughly ~32% at the start of any convo.
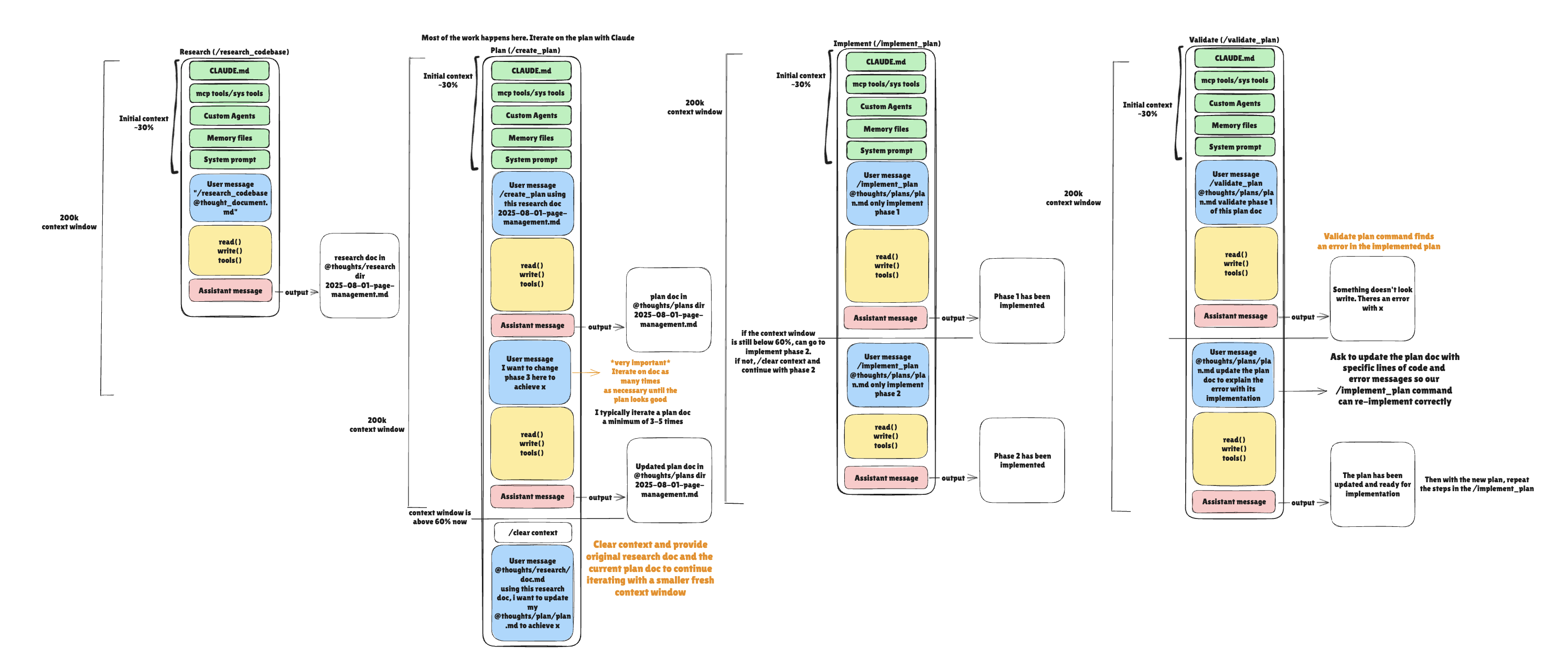
I typically break my workflow into four core phases, clearing context between each. For example it might look like:
- Research: My claude prompt: "
/research_codebase+ what feature I want to implement next or general codebase research" β/contextand/clearcontext if the research was over 60% which typically is and so on for the remaining 3 phases. - Plan: My claude prompt: "
/create_plan+ @thoughts/research/researched_feature.md" β/contextβ 70% β/clear - Implement: My claude prompt: "
/implement_plan+ @thoughts/plans/research_and_planned_feature.md Phase 1 only of this plan" β/contextβ 67% β/clear - Validate
/validate_plan+ @thoughts/plans/research_and_planned_feature.md + I implemented phase 1 of this plan doc, please validate it β/contextβ 42% β continue with thread
Each phase has a specific job. Each phase produces artifacts that the next phase consumes.

Yeah, it's... a lot so let me break it down
My Workflow: The Four Phases
Phase 1: Research (@research_codebase.md)

Goal: Understand what exists & what needs to change. NO code should be written during this phase.
When I start a new feature, I never dive into implementation. I research first, invoking my custom command:
@research_codebase.md
Then I provide my research question. For example, when I needed to understand browser page management in my web automation framework:
How does the current browser page management system work?
Where are pages created, tracked, and cleaned up?
The research command spawns parallel sub-agents to investigate different aspects simultaneously:
- A codebase-locator agent finds all relevant files
- A codebase-analyzer agent examines how the current implementation works
- A thoughts-locator agent searches for any existing documentation or past research
- A thoughts-analyzer agent extracts insights from relevant documents
These agents work in parallel, returning specific file paths and line numbers.
The research phase finishes by generating a comprehensive research document in my thoughts/ directory:
thoughts/shared/research/2025-10-09_browser-page-management.md
This document includes:
- Summary of findings
- Code references with file:line numbers
- Architecture insights
- Open questions that need clarification
Key insight: By spawning parallel agents, I get comprehensive answers fast without manually reading dozens of files. And because everything gets saved to thoughts/, I can reference it later without keeping it in context.
If you find my post helpful at all & want to support my future content feel free to do so down below:
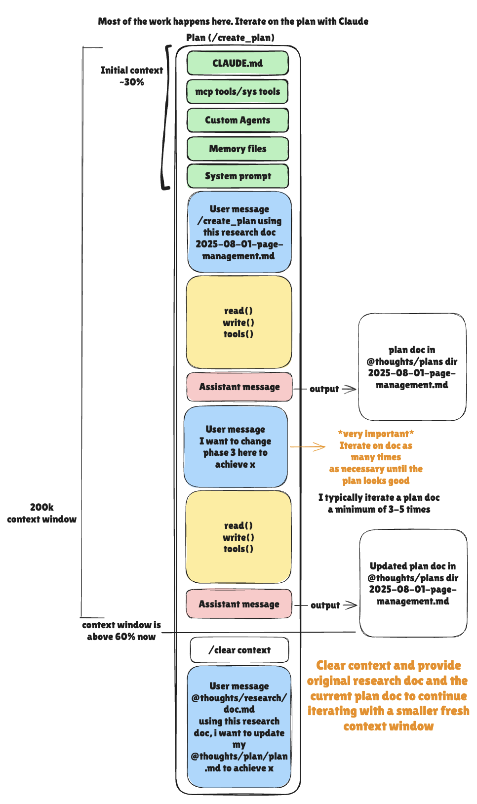
Phase 2: Plan (@create_plan.md)

Goal: Create a detailed, iterative implementation plan.
After research, I clear my context and start fresh with planning:
@create_plan.md thoughts/shared/research/2025-10-09_browser-page-management.md
This command reads my research document and begins an interactive planning session. Here's where the magic happens: I iterate the plan roughly 5 times before finalizing it.
Why iterate so much? Because the first draft is never complete. The planning phase is interactive:
- First draft: Claude reads the research, asks clarifying questions
- Second draft: I provide answers, Claude refines the approach
- Third draft: We discuss design tradeoffs, Claude updates phases
- Fourth draft: We identify edge cases, Claude adds success criteria
- Fifth draft: Final review, everything is actionable
Each iteration makes the plan more concrete. By the time I'm done, the plan has:
- Clear phases with specific changes
- Exact file paths to modify
- Code snippets showing what to add/change
- Automated verification (tests, linting, type checking)
- Manual verification (things humans need to test)
- Success criteria for each phase
The final plan gets saved to:
thoughts/shared/plans/2025-10-09-browser-page-management.md
Here's an example of what a phase looks like:
## Phase 1: Add Page Tracking to BrowserContext
### Overview
Add a page registry to BrowserContext to track all created pages
and their lifecycle state.
### Changes Required:
#### 1. Update BrowserContext class
**File**: `src/browser/browser_context.py`
```python
class BrowserContext:
def __init__(self, ...):
self._pages: Dict[str, Page] = {}
self._active_page: Optional[Page] = None
Success Criteria:
Automated Verification:
- [ ] Unit tests pass:
uv run pytest src/browser/tests/ - [ ] No linting errors:
make lint - [ ] Type checking clean:
make check
Manual Verification:
- [ ] Can track multiple pages simultaneously
- [ ] Page cleanup works in headed browser mode
- [ ] No memory leaks with repeated page creation
Key insight: Spending time iterating on the plan saves hours during implementation. A solid plan means I rarely get stuck or need to backtrack.
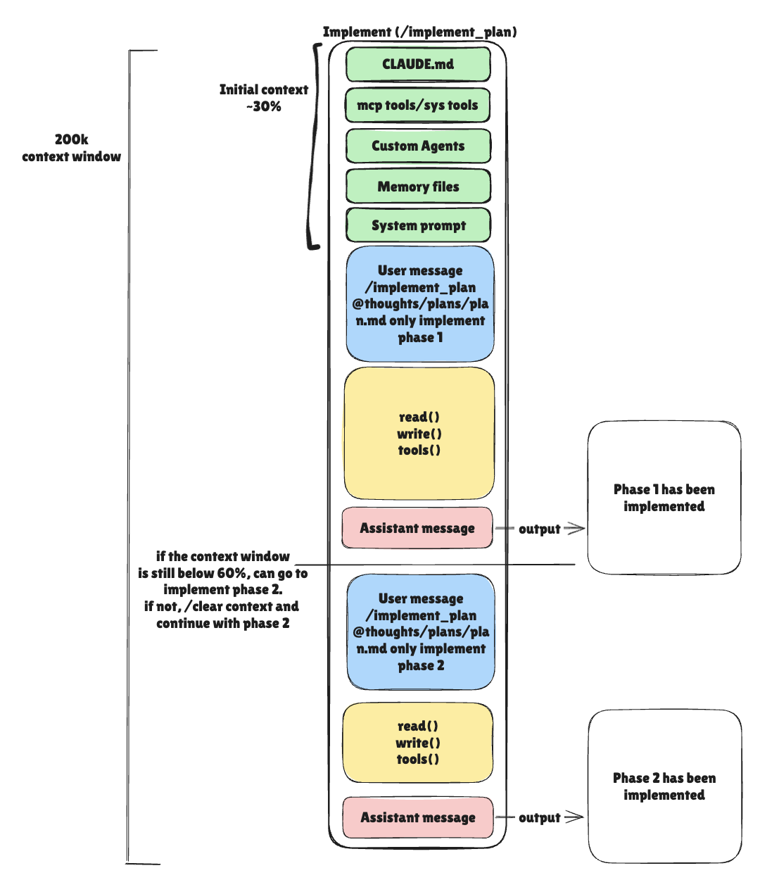
Phase 3: Implement (@implement_plan.md)

Goal: Execute one phase at a time with confidence.
After planning, I clear my context again and start implementing:
@implement_plan.md thoughts/shared/plans/2025-10-09-browser-page-management.md
Here's my rule: implement one phase at a time.
The implementation command:
- Reads the plan completely
- Reads all files mentioned in Phase 1
- Makes the changes specified
- Runs automated verification
- Pauses for manual testing
That last point is crucial. After passing all automated checks, Claude tells me:
Phase 1 Complete - Ready for Manual Verification
Automated verification passed:
- β Unit tests pass
- β No linting errors
- β Type checking clean
Please perform manual verification:
- [ ] Can track multiple pages simultaneously
- [ ] Page cleanup works in headed browser mode
Let me know when manual testing is complete.
I then manually test the feature. If it works, I tell Claude to proceed to Phase 2. If not, I report what failed and we fix it before moving forward.
This approach prevents a common trap: implementing everything, then discovering Phase 1 had a critical bug that breaks everything after it.
Key insight: One phase at a time = continuous validation = fewer surprises.
Phase 4: Validate (@validate_plan.md)

Goal: Systematically verify the entire implementation.
After implementing all phases (or even just one), I clear context one more time and validate:
@validate_plan.md thoughts/shared/plans/2025-10-09-browser-page-management.md
The validation command:
- Reads the plan
- Checks recent git commits
- Runs all automated verification commands
- Reviews code changes against plan specifications
- Generates a comprehensive validation report
The report shows:
- β What was implemented correctly
- β οΈ Any deviations from the plan
- β Issues that need fixing
- Manual testing checklist
This final step catches things like:
- "Phase 2 added extra validation (good!)"
- "Missing error handling for edge case X (needs fix)"
- "Automated tests pass but manual testing reveals UX issue"
Key insight: Validation is your safety net. It ensures you didn't miss anything before shipping.
The Secret Weapon: The thoughts/ Directory
Throughout this workflow, everything gets saved to my thoughts/ directory:
thoughts/
βββ ashley/
β βββ tickets/
β β βββ eng_1478.md # Original ticket
β βββ notes/
β βββ notes.md # Personal observations
βββ shared/
β βββ research/
β β βββ 2025-10-09_browser-page-management.md
β βββ plans/
β β βββ 2025-10-09-browser-page-management.md
β βββ prs/
β βββ pr_456_browser_pages.md
βββ searchable/ # Symlinked for searching
Why is this powerful?
- Persistent memory: Research and plans survive context clearing
- Reusable knowledge: Future features can reference past decisions
- Team collaboration: Shared research helps everyone
- Audit trail: I can see why decisions were made months later
The searchable/ directory contains hard links to all documents, making it easy for Claude's search tools to find relevant context when needed.
A Real Example: Browser Page Management
Let me show you this workflow in action with a recent feature I built.
The task: Implement comprehensive page tracking and lifecycle management for a web browser automation framework.
Research Phase (10 minutes)
I invoked @research_codebase.md and asked:
"How does the current browser page management system work? Where are pages created, tracked, and cleaned up?"
Claude spawned 4 parallel agents:
- Locator found:
src/browser/browser_context.py,src/browser/browser.py - Analyzer explained: "Pages are created but not explicitly tracked"
- Thoughts-locator found: Previous research on browser context lifecycle
- Thoughts-analyzer summarized: "Original design didn't anticipate multi-page scenarios"
Output: thoughts/shared/research/2025-10-09_browser-page-management.md
Context used: 45%
Cleared context
Planning Phase (30 minutes, 5 iterations)
I invoked @create_plan.md with the research document we just created above.
Iteration 1: Initial plan proposed 3 phases
Iteration 2: I asked about handling page crashes β added error recovery phase
Iteration 3: Discussed whether to use WeakRef vs regular Dict β decided on regular Dict with explicit cleanup
Iteration 4: Added comprehensive testing requirements
Iteration 5: Reviewed edge cases, finalized success criteria
Output: thoughts/shared/plans/2025-10-09-browser-page-management.md
Context used: 58%
Cleared context
Implementation Phase 1 (20 minutes)
I invoked @implement_plan.md, told it to do Phase 1 only.
Claude:
- Read the plan
- Read
src/browser/browser_context.py - Added page tracking registry
- Updated initialization and cleanup methods
- Ran
make check testβ all passed - Paused for manual verification
I manually tested:
- Created multiple pages β
- Verified tracking β
- Tested cleanup β
Told Claude to proceed to Phase 2.
Context used per phase: 40-55%
Cleared context between phases
Implementation Phases 2-4 (60 minutes total)
Repeated the same process for each phase:
- Phase 2: Page lifecycle events
- Phase 3: Active page management
- Phase 4: Error recovery and edge cases
Each phase: implement β verify β manual test β proceed
Validation Phase (15 minutes)
Final validation with @validate_plan.md:
β All 4 phases implemented
β All automated tests pass
β No linting errors
β Type checking clean
β οΈ One deviation: Added extra logging (improvement)
Manual testing checklist completed. Feature shipped.
Total time: ~2.5 hours from research to validation
Total context issues: Zero
Why This Works
This workflow succeeds because it aligns with how both humans and AI work best:
For AI (Claude):
- Clear objectives: Each phase has one job
- Relevant context: Only what's needed, nothing more
- Verification loops: Automated checks prevent drift
- Memory in files: No need to "remember" across sessions
For humans (me):
- Cognitive load: One phase at a time is manageable
- Confidence: Solid plans reduce uncertainty
- Quality: Multiple validation points catch issues early
- Speed: Parallel research and clear phases = faster delivery
For the codebase:
- Documentation: Every feature has research + plan
- Consistency: Following patterns discovered in research
- Maintainability: Future developers understand decisions
- Quality: Systematic validation = fewer bugs
Practical Tips I've Learned
1. Don't skip research
Even if you think you know the codebase, run research. You'll discover patterns and edge cases you forgot about.
2. Iterate the plan more than you think
My first plans were always too shallow. Now I budget 30-45 minutes for planning and iterate 5+ times. The time investment pays off.
3. Be ruthless about context
If context hits 60%, stop and ask yourself: "What can I save to a file and reference later?" Usually, it's research findings or plan details.
4. Manual testing matters
Automated tests catch code-level issues. Manual testing catches UX issues, performance problems, and real-world edge cases. Do both.
5. Update plans during implementation
If you discover something new during Phase 2 that affects Phase 3, update the plan file. Keep it as the source of truth.
6. Use the thoughts directory religiously
Every research document, plan, and note goes in thoughts/. Future you will thank present you.
Getting Started
Want to try this workflow? Here's how to begin:
π Full Research Command Guide Available
Click the "here" link in the section below to view the full guide! It walks through every step of creating your own custom@research_codebase.mdcommand, setting up your thoughts directory, and customizing it for your codebase. You can scroll through the entire document and download it for reference.
1. Set up your command files
Create .claude/commands/ (or .cursor/commands/) directory with:
research_codebase.mdcreate_plan.mdimplement_plan.mdvalidate_plan.md
You can adapt the commands I've shared or create your own variations.
2. Create your thoughts directory
mkdir -p thoughts/{personal,shared,searchable}
mkdir -p thoughts/shared/{research,plans,prs}
mkdir -p thoughts/personal/{tickets,notes}
3. Try one feature with the full workflow
Pick a small feature. Don't try to learn everything at once. Just follow:
- Research β clear context
- Plan (iterate!) β clear context
- Implement (one phase) β clear context
- Validate β clear context
4. Observe what works
After your first feature, reflect:
- Where did you get stuck?
- What could be clearer in your commands?
- Did you maintain <60% context?
Iterate on the workflow itself.
The Meta-Skill: Context Engineering
Here's what I've really learned: working with AI isn't about asking the right questionsβit's about engineering the right context.
Every time you invoke Claude, you're loading a specific context into its working memory. Just like you wouldn't compile your entire codebase to change one function, you shouldn't load your entire project history to implement one feature.
The workflow I've shared is context engineering in practice:
- Research: Load context to understand
- Plan: Load context to design
- Implement: Load context to execute
- Validate: Load context to verify
Each phase has a focused purpose, produces artifacts & clears for the next.
If you're still struggling with coding alongside AI and frustrated hitting context limits, try this workflow.
Start small. Iterate. Make it your own.
Questions? Want to share your own workflow? I'd love to hear from you. You can find me at ashleyha0317@gmail.com or on X @ ashleybcha.
Appendix: Quick Reference
The Four-Phase Workflow
-
Research (
@research_codebase.md)- Understand existing code
- Spawn parallel agents
- Generate research document
- Clear context
-
Plan (
@create_plan.md)- Create implementation plan
- Iterate 5+ times
- Define success criteria
- Clear context
-
Implement (
@implement_plan.md)- Execute one phase at a time
- Run automated verification
- Perform manual testing
- Clear context between phases
-
Validate the plan that was implemented (
@validate_plan.md)- Systematic verification
- Generate validation report
- Ensure nothing missed
- Clear context
Context Management Rules
- Never exceed 60% context capacity
- Clear context after each major phase
- Save everything to
thoughts/directory (npx humanlayer thoughts init) - Reference files instead of keeping in memory
- Use parallel agents to gather information efficiently
Directory Structure
thoughts/
βββ [personal]/ # Your personal notes/tickets
β βββ tickets/
β βββ notes/
βββ shared/ # Team-shared documents
β βββ research/
β βββ plans/
β βββ prs/
βββ searchable/ # Hard links for searching
References & Notes
Notes
I really recommend checking out the videos and resources below as well as Dex and the team at humanlayer have done a fantastic job in really pioneering these commands and agents. so big THANKS AGAIN to their team<3
Videos
- Advanced context engineering for coding agents
- 12-Factor Agents: Patterns of reliable LLM applications β Dex Horthy, HumanLayer
- Advanced Context Engineering for Agents
Blog Posts & Articles
- The New Skill in AI is Not Prompting, It's Context Engineering - Phil Schmid on Context Engineering
- Effective context engineering for AI agents - Anthropic on Context Engineering for AI Agents
Tools & Resources
- Humanlayer GitHub - Context management and thoughts directory tooling
- Let's Connect on X
One last note: I've started developing my very first open source library "Claude Code Workflow (ccw)" that will enable developers to easily create .claude Commands & Agents tailored to their specific codebase